MCP with Query Capabilities
Model Context Protocol (MCP) represents a paradigm shift in how data professionals deliver analytics to business users. At its core, MCP transforms the traditional analytics workflow by enabling Data Engineers and Data Analysts to encode their domain observations into structured prompts, resources, and tools that power intuitive, conversational interactions.

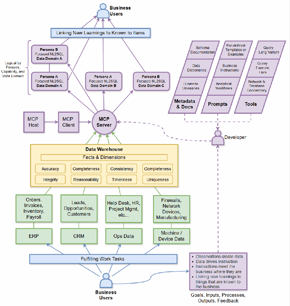
The Observation-to-Context Pipeline
Data Engineers and Analysts serve as the critical bridge between raw data infrastructure and business understanding. Through MCP, these developers observe patterns in how business users naturally think about and request data based on the terminology they use, the questions they ask, and the mental models they employ. These observations become the foundation for creating MCP servers that expose:
- Resources: Business glossaries, data dictionaries, schema documentation, and domain knowledge that provide semantic meaning
- Prompts: Pre-defined templates that encode common analytical workflows and business-specific instructions
- Tools: Functions that translate business questions into concrete data operations
This isn’t merely technical documentation; it’s a translation layer that captures:
- Business semantics: How users actually refer to metrics, dimensions, and concepts
- Context clues: Common usage patterns and query intentions
- Relationship mapping: How business concepts connect to underlying data structures
- Natural language patterns: The ways users express analytical needs conversationally
From Context to Instructions
The prompts and resources created by developers become the engine that drives conversational analytics. Rather than forcing business users to learn SQL, understand table schemas, or navigate complex BI tools, MCP provides Claude with the context needed to interpret natural language queries and generate appropriate responses.
Instructions flow dynamically based on:
- The user’s conversational input
- The MCP resources and prompts available in context
- The tools exposed by the MCP server
- Business logic and rules encoded in the implementation
Meeting Users Where They Are
The transformative power of MCP lies in its ability to meet business users at their current level of understanding. Instead of requiring users to adapt to technical systems, Claude adapts to them using the context provided by MCP. A marketing manager can ask about “customer acquisition cost last quarter” without knowing that this requires joining three tables, applying specific filters, and calculating a derived metric. The MCP server’s tools handle the complexity while Claude manages the conversation.
Linking New to Known
Most importantly, MCP enables progressive learning. The prompts and resources that developers curate consistently connect new analytical concepts to familiar business terminology and contexts, allowing users to naturally expand their analytical capabilities. Each interaction reinforces understanding while gently introducing more sophisticated concepts. A user asking about “revenue” might receive insights that naturally introduce concepts like “recurring revenue” or “customer lifetime value” that are always framed using the business language encoded in MCP resources rather than technical jargon.

The Developer’s Role: Continuous Refinement
Data Engineers and Analysts using MCP aren’t just building static systems. Instead, they are curating evolving MCP servers. As they observe how business users interact with the conversational analytics interface, they continuously:
- Refine prompts to better capture common workflows
- Expand resources with richer business context
- Enhance tools to handle new analytical patterns
- Improve the natural language understanding through better context
This creates a virtuous cycle where the system becomes increasingly aligned with actual business needs.
Through MCP, developers transform their technical expertise and domain observations into accessible, conversational experiences. By exposing the right prompts, resources, and tools, they enable Claude or OpenAI to bridge the gap between data complexity and business insights making analytics feel less like using software and more like having a knowledgeable colleague who speaks your language.






Leave a comment