The development of large language model applications has become a critical capability for organizations looking to harness AI’s transformative potential. Yet many teams struggle with lengthy development cycles that seem to drag on indefinitely. The secret to breakthrough productivity isn’t just better tools or bigger budgets—it’s how you structure your development teams.
Understanding the LLM Development Lifecycle
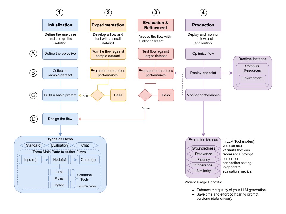
Before diving into team structures, it’s essential to understand the four interconnected phases that define successful LLM application development, particularly when working with platforms like Azure AI Foundry’s Prompt Flow:

Initialization sets the foundation by defining clear objectives, gathering requirements, and establishing the necessary resources. This phase determines whether your project will have a solid foundation or struggle with scope creep later.
Experimentation represents the creative heart of development, where teams rapidly prototype, test, and iterate on model prompts and configurations. This is where innovation happens, but it’s also where teams can get stuck in endless cycles without clear direction.
Evaluation and Refinement brings systematic rigor to the process, employing structured assessment methods to fine-tune performance, address challenges, and ensure alignment with intended outcomes. This phase separates successful applications from interesting experiments.
Production transforms refined solutions into reliable, scalable deployments ready to deliver real-world value. Without proper structure, this phase can become a bottleneck that delays time-to-market significantly.

Three Team Structures That Maximize Throughput
Cross-Functional Structure: End-to-End Ownership
Typical approach involves organizing small, autonomous teams of 1-6 Prompt Flow engineers where each engineer owns a complete use case from start to finish. This structure eliminates the costly handoffs between phases that traditionally create bottlenecks.

When engineers can iterate quickly through all four phases without waiting for other teams, development velocity increases dramatically. The key is ensuring each team member has sufficient breadth to handle initialization through production, supported by strong documentation and shared best practices.
Pipeline-Based Structure: Parallel Workflow
For organizations with multiple concurrent projects, a pipeline-based approach creates specialized teams for each phase while designing workflows that allow multiple projects to flow through simultaneously. While Team 2 handles experimentation for Project Epsilon, Team 3 can start evaluation on Project Gamma.

This structure requires investment in standardized handoff protocols and shared tooling, but the payoff is substantial. Teams can maximize parallel work while still benefiting from specialized expertise in each phase.
Specialist (Modified Pipeline): Dedicated Intake, Build, and Operation Teams
A more sophisticated approach involves creating an intake team specifically for initialization of use cases. This team focuses on defining objectives, collecting sample datasets, and creating basic prompts. Meanwhile, a dedicated Build team develops patterns for experimentation and evaluation frameworks.

This structure allows the Build team to focus purely on experimentation and refinement, spending less time on repetitive setup work. The platform team essentially accelerates phases 2 and 3 for everyone, though care must be taken to prevent these teams from becoming bottlenecks themselves.
Maintaining your Team’s Edge
Rotation-Based Expertise Sharing: Knowledge Distribution
Having senior engineers rotate through different phases and projects serves multiple purposes: it spreads knowledge throughout the team, prevents knowledge silos, and ensures no single person becomes a bottleneck. This approach builds team resilience while maintaining high standards across all development phases.
Multi-approach Development: Concurrent Experimentation
As the team matures, new complex builds will benefit from running multiple approaches simultaneously during experimentation—different model architectures, prompt strategies, and configuration approaches—with clear decision points can dramatically reduce iteration cycles. While this front-loads more work, it prevents the common scenario where teams discover fundamental issues late in the process. As your team matures, they will accumulate best practices for multiple approaches that bring additional speed to project delivery.
Combination Teams

The Hybrid Approach: Combining Structures for Maximum Impact
Most teams don’t choose just one structure. Instead, they combine elements from several approaches, particularly cross-functional teams supported by strong specialist support. This allows you to assign large complex projects to a single cross functional person for end-to-end development and have multiple small to mid-size projects in flight handled by Specialists. The key principle is minimizing handoffs and wait times while maintaining quality standards through embedded evaluation practices.
Making It Work: Implementation Considerations
Successful implementation requires more than just reorganizing teams. Leadership must invest in:
- Standardized processes that work across different team structures
- Shared tooling that reduces setup time and enables collaboration
- Clear decision frameworks for choosing between parallel approaches
- Knowledge management systems that capture and share learnings
- Performance metrics that measure throughput without sacrificing quality

The Bottom Line
LLM application development can be a quick process. By thoughtfully structuring development teams around the four-phase lifecycle, organizations can achieve dramatic improvements in throughput while maintaining quality standards. The key is choosing structures that minimize handoffs, maximize parallel work, and ensure knowledge flows freely throughout the team.
The most successful teams are those that remain flexible, continuously experimenting with their own structures just as rigorously as they experiment with their AI applications. In the rapidly evolving world of LLM development, team agility might just be your most important competitive advantage.






Leave a comment